Nomenclatures “Culture”
Les Nomenclatures “Culture”
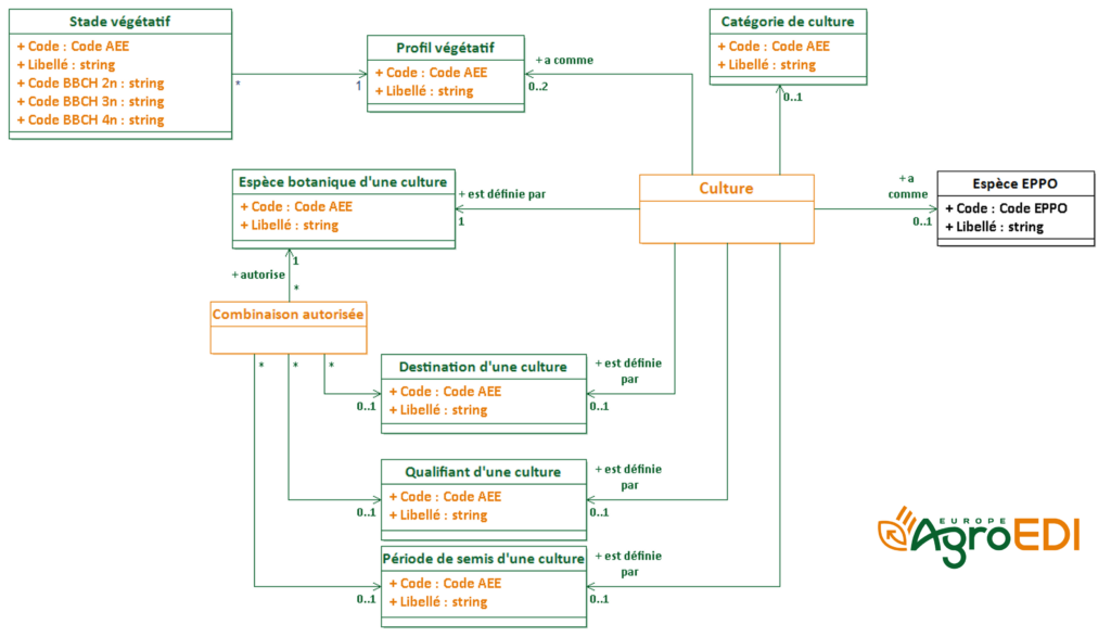
La capacité à décrire une culture est au cœur des systèmes d’information et des échanges de données parcellaires et agricoles. Une culture est le résultat d’associations de nombreuses caractéristiques. La modélisation UML permet d’appréhender et comprendre ces associations et l’articulation des nomenclatures en tant que caractéristiques.
Le modèle « Culture » Agro EDI Europe met en évidence :
- 8 nomenclatures pour caractériser une culture dont le référentiel EPPO qui garantit l’interopérabilité au-delà du territoire français
- Les stades végétatifs d’une culture sont dépendant d’un profil végétatif, lui-même dépendant de l’espèce botanique. La nomenclature des stades végétatifs reprend les références de la monographie BBCH.
- Les associations entre une espèce botanique, une destination, un qualifiant et une période de semis en lien avec la culture sont limitées aux combinaisons autorisées. Ces combinaisons possibles sont décrites dans la base de données des nomenclatures Agro EDI et accessible aux membres de l’association via l’espace membre.
Modélisation UML des nomenclatures pour la description d’une culture
